Chapter 3
Lab 3-1
Analyze the malware found in the file Lab03-01.exe using basic dynamic analy-
sis tools.
Analysis
- As can be seen at the #Windows 10 Machine, doing dynamic analysis of the sample on a windows10 machine will result in the process
werfault.exe to be generated. werfault.exe is a fault reporting mechanism of Windows 10.
- Tested compatibility mode in two profiles Windows 7 and Windows XP and it will not work as well.
- Addtionally, with reference to this articleand this too, this sample will not be able to run with Windows 10.
- It seems like malware will only be able to run when a genuine Windows XP machine is used.
- So we booted a #Windows XP Machine to detonate the malware and it worked!
- From the ProcDot results below, we can see that
Lab03-01.exe will create a new file vmx32to64.exe in system32 folder and add a new registry in HLKM\SOFTWARE\Microsoft\Windows\CurrentVersion\Run\VideoDriver to automatically start vmx32to64.exe on startup.
- Additionally, Lab03-01.exe will also attempt to connect to
www.practicalmalwareanalysis.com
Indicators of Compromise
| Indicator |
Indicator Type |
Value |
| Hash (SHA1) |
Host |
0BB491F62B77DF737801B9AB0FD14FA12D43D254 |
| File Created |
Host |
Lab03-01.exe WINDOWS\system32\vmx32to64.exe |
| Registry |
Host |
HLKM\SOFTWARE\Microsoft\Windows\CurrentVersion\Run\VideoDriver |
| URL Strings |
Network |
www.practicalmalwareanalysis.com |
Screenshots
Lab03-01 Basic Static Analysis
- Lab03-01.exe & vm32to64.exe
| Information |
Screenshot |
| Classification |
 |
| Identifying Obfuscation & Packing |
 |
| Imports |
  |
| Strings |
  |
Lab03-01 Basic Dynamic Analysis
Windows 10 Machine

Windows XP Machine
| Tools |
Screenshot |
| ProcDot |
 |
| Proc Exp (Strings) |
  |
| Proc Exp |
 |
| Wireshark |
 |
| Tools |
Screenshots |
| ProcDot |
 |
| Proc Exp(Strings) |
 |
| Proc Exp |
  |
| RegEdit |
 |
Lab 3-2
Analyze the malware found in the file Lab03-02.dll using basic dynamic analysis tools.
Questions
Question 4.
Which filters could you set in order to use procmon to glean information?
Analysis
- This is a
.dll, hence we will need to use rundll32.exe to run it. Based on this [[Windows Internals#run32dll exe|guide]], to run a dll file with rundll32.exe, we will need to know what is exported and call the exported functions.
- Based on the exports, we find that there are 5 functions
Install, installA, ServiceMain, UninstallA, Uninstall.
- Based on the #Lab 3-2 Reverse Engineering code, we can see that
installA will call Install which will install a service IPRIP onto the computer.
- This is further confirmed by our dynamic analysis where we ran the malicious DLL and observed the changes in the registry.
- After running the installation we will need to start the malicious service that is created to complete the execution of the malware.
- This can be done by running the command
net start IPRIP.
- When a service is started, a
svchost.exe proces will be started and hence we can look for the malicious service by sifting through all the svchost.exe processes and look for one that loads Lab03-02.dll.
- With the
PID gathered using ProcExp and filter for the particular PID.
Indicators of Compromise
| Indicator |
Indicator Type |
Value |
| Hash (SHA1) |
Host |
C6FB3B50D946BEC6F391AEFA4E54478CF8607211 |
| Registry |
Host |
Various new registry keys in HKLM\System\CurrentControlSet\Services\IPRIP |
| URL Strings |
Network |
www.practicalmalwareanalysis.com |
| HTTP Traffic |
Network |
|
Screenshots
Lab 3-2 Basic Static Analysis
| Information |
Screenshot |
| Classification |
  |
| Identifying Obfuscation & Packing |
 |
| Exports |
 |
| Imports |
   |
| Strings |
  |
Lab 3-2 Reverse Engineering
| Description |
Screenshot |
| installA |
 |
| Install |
   |
| uninstallA |
 |
| UninstallService |
 |
Lab 3-2 Basic Dynamic Analysis
DLL Execution Overview

| Tool |
Screenshot |
| ProcDot |
 |
| Tool |
Screenshot |
| ProcDot |
 |
| RegEdit |
  |
| Autoruns |
  |
Starting Malicious Service
| Tool |
Screenshot |
| ProcExp |
|
| ProcDot |
|
| apateDNS |
|
| HTTP Traffic |
|
Lab 3-3
Execute the malware found in the file Lab03-03.exe while monitoring it using basic dynamic analysis tools in a safe environment.
Analysis
- From our analysis, we can conclude that Lab03-03.exe is a loader that creates a
svchost.exe process and injecting in memory into the process a keylogger.
Basic Static Analysis
- From basic static analysis we can see that there is no signs of packing and obfuscation and some function imports and strings i.e
SetThreadContext, WriteProcessMemory, NtUnmapViewOfSection that suggests that there is process hollowing going on.
- We can also see that there is a resource named
LOCALIZATION
Dynamic Analysis
- Doing #Lab 3-3 Basic Dynamic Analysis we notice in ProcDot that
Lab03-03.exe opens a svchost.exe process then kills itself. This svchost.exe process then writes into a file practicalmalwareanalysis.log and is still alive. This is a sign of process hollowing.
- We open the file created to see that it is a keystroke log.
- From process explorer we can see that there is a difference in strings of the image as compared to the strings of the memory of the
svchost.exe process.
- From the memory strings we can see strings that were not discovered during basic static analysis i.e
UnhookWindowsHookEx, SetWindowsHookExA which are all imports that points to key logging.
Reverse Engineering
- The reverse engineering confirms that there is process hollowing as the code pattern resembles the one explained here
- Addtionally, we can see that there is a function that loads the resource
LOCALIZATION and decodes the resource. As we can see from the decode function, XOR encoding was used.
- Resource was extracted with resource hacker and decoded with cyberchef and we can see that there is
MZ and This program cannot be run in DOS mode. which is the header for executables.
- We then did some basic static analysis and we can see that there are some function imports that resembles the strings that are captured from memory.
- Reverse Engineering of
LOCALIZATION_decoded.bin we find a keyloggin function.
Indicators of Compromise
| Indicator |
Indicator Type |
Value |
| Hash (SHA1) |
Host |
DAF263702F11DC0430D30F9BF443E7885CF91FCB |
| File Created |
Host |
practicalmalwareanalysis.log |
Screenshots
Lab 3-3 Basic Static Analysis
Lab03-03.exe
| Information |
Screenshot |
| Classification |
 |
| Identifying Obfuscation & Packing |
 |
| Imports |
 |
| Strings |
 |
| Resource |
 |
LOCALIZATION_decoded.bin
| Information |
Screenshot |
| Classification |
 |
| Imports |
  |
| Strings |
 |
Lab 3-3 Reverse Engineering
Lab03-03.exe
| Functions |
Screenshots |
| Process Hollowing |
 |
| Loading Resource |
 |
| Decoding Resource |
 |
| Decoded Resource |
 |
LOCALIZATION_decoded.bin
| Function |
Screenshots |
| KeyLogging |
 |
Lab 3-3 Basic Dynamic Analysis
| Tool |
Screenshot |
| ProcDot |
 |
| ProcExp |
  |
| File Created : practicalmalwareanalysis.log |
 |
Lab 3-4
Analyze the malware found in the file Lab03-04.exe using basic dynamic analysis tools. (This program is analyzed further in the Chapter 9 labs.)
Analysis
- Application quits and deletes itself preventing further analysis. Reverse engineering found that the application checks for several conditions before it executes and if some conditions are available it will terminate it's process and delete itself.
- Hence we will need to patch the executable by changing the code flow in the debugger so that it bypasses this checking.
Basic Static Analysis
Dynamic Analysis
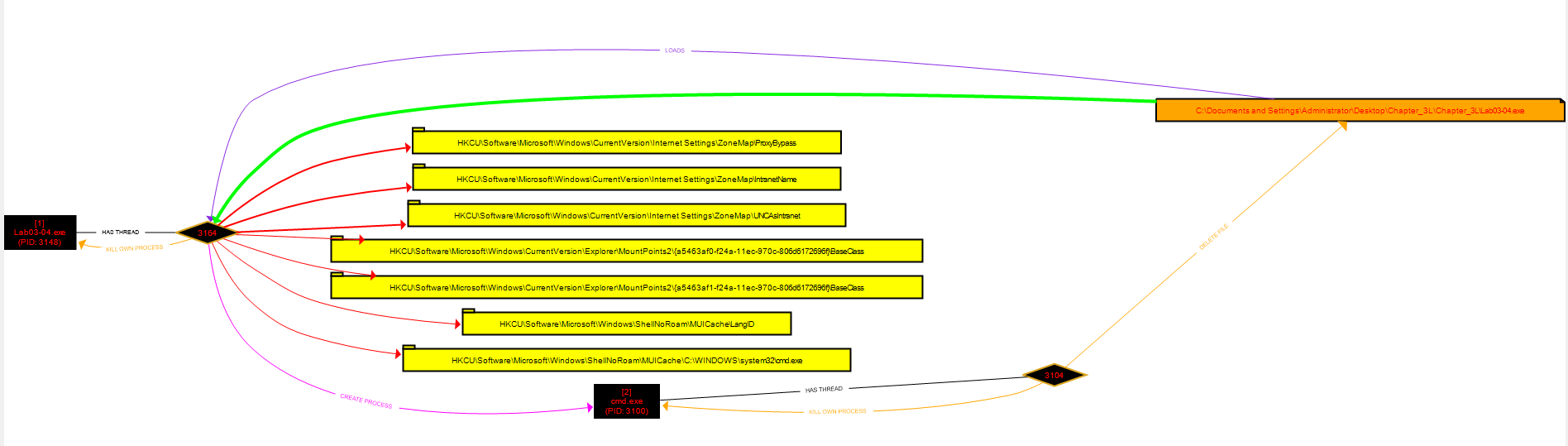
- From ProcDot, we can see that the applicatin will run set a few registries in the
HKCU and deletes itself.
- No network connection was made even though there were imports and strings which suggests that this malware has such capabilities.
- Likely, malware terminates itself after realising that it is in an unfavorable environment.
Reverse Engineering
- Based on reverse engineering we found a function that will look for the executable file, delete the executable file and terminate the malicious process.
- We also found that there are 7 instances of the function being called.

- These 7 instances are all within one function which does certain checks.
- This function is then called by the
entry function 
Indicators of Compromise
| Indicator |
Indicator Type |
Value |
| Hash (SHA1) |
Host |
D6356B2C6F8D29F8626062B5AEFB13B7FC744D54 |
| Registry |
Host |
 |
| URL Strings |
Network |
www.practicalmalwareanalysis.com |
Screenshots
Lab 3-4 Basic Static Analysis
| Information |
Screenshot |
| Classification |
 |
| Identifying Obfuscation & Packing |
 |
| Imports |
  |
| Strings |
   |
Lab 3-4 Basic Dynamic Analysis
| Tool |
Screenshot |
| ProcDot |
 |
Lab 3-4 Reverse Engineering
| Function |
Screenshot |
| delete self and terminate process function |
  |
| call delete and terminate function |
   |
| entry |
  |